Эскроу счета
Услуги безопасного сопровождения сделок
По договору счета эскроу одна сторона (Банк — эскроу-агент) обязуется открыть другой стороне (владельцу счета эскроу — Депоненту) специальный счет (счет эскроу) для учета и блокирования денежных средств, полученных Банком (эскроу-агентом) в целях передачи их третьей стороне (Бенефициару) при наступлении определенных оснований, предусмотренных договором счета эскроу.
Основная цель использования счетов эскроу состоит в том, чтобы максимально уменьшить (свести к минимуму) риски всех контрагентов путем создания условий, надежно гарантирующих исполнение обязательств.
Принцип работы счета эскроу
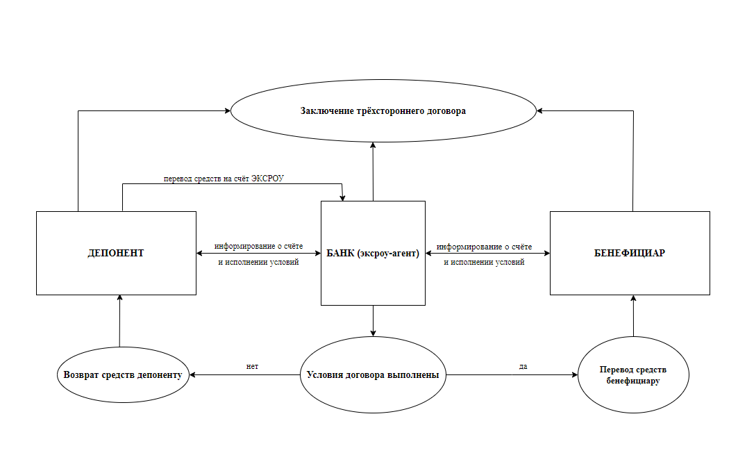
На основании основного договора (покупки/продажи/поставки и др.) между покупателем и поставщиком заключается 3-х сторонний договор счета эскроу: Банк (эскроу-агент), покупатель-Депонент и продавец-Бенефициар.
Покупатель — Депонент открывает счет эскроу в белорусских рублях или иностранной валюте в Банке (эскроу-агенте).
Покупатель — Депонент размещает денежные средства на счете эскроу в Банке (эскроу-агенте), а продавец Бенефициар их получает после выполнения условий договора счета эскроу.
По факту выполнения условий сделки и предоставления в Банк (эскроу-агент) всех необходимых документов Банк (эскроу-агент) перечисляет средства продавцу — Бенефициару.
Закрытие счета эскроу осуществляется Банком (эскроу-агентом) после перевода средств продавцу — Бенефициару или возврата средств покупателю — Депоненту.
Преимущества счета эскроу
Гарантия для продавца и покупателя: покупатель уверен в поставке купленного товара (работы или услуги), продавец — в получении денежных средств.
Приостановление операций по счету эскроу, наложение ареста и обращение взыскания на денежные средства, находящиеся на счете эскроу, по обязательствам Депонента перед третьими лицами и по обязательствам Бенефициара не допускаются, кроме следующих случаев:
обращение взыскания на денежные средства, находящиеся на счете эскроу, производится по исполнительному документу, вид взыскания по которому соответствует целевому назначению счета эскроу;
наличие оснований, предусмотренных законодательством в сфере ПОД/ФТ.
При неисполнении условий основного договора осуществляется возврат денежных средств покупателю — Депоненту.
Осуществляется дополнительный независимый контроль Банка (эскроу-агента) на соответствие предоставленных продавцом — Бенефициаром документов условиям договора счета эскроу.
Денежные средства на счете эскроу находятся под контролем Банка (эскроу-агента) до выполнения условий сделки.
Документы
Контактная информация
Телефон: +375 (17) 270-11-10Email: rko@tcbank.by
| Банк: | покупает | продает | ||
| Действуют с 16.02.2026 13:15 | ||||
| 1 USD | 2.83 | 2.862 | ||
| 1 EUR | 3.37 | 3.41 | ||
| 100 RUB | 3.69 | 3.724 | ||
| Банк: | |||
| Действуют с 16.02.2026 13:15 | |||
| 1 USD | 2.83 | ||
| 1 EUR | 3.37 | ||
| 100 RUB | 3.69 | ||
| Банк: | покупает | продает | ||
| Действуют с 16.02.2026 13:15 | ||||
| EUR/USD | 1.175 | 1.2 | ||
| EUR/RUB | 90.9 | 93 | ||
| USD/RUB | 76 | 79 | ||
| Банк: | |||
| Действуют с 16.02.2026 13:15 | |||
| 1 USD | 2.8618 | ||
| 1 EUR | 3.394 | ||
| 100 RUB | 3.7199 | ||
Для работы с системой рекомендуем использовать следующие браузеры: Edge, Google Chrome, Opera, Mozilla Firefox.
